torsdag den 12. november 2015

Mj2955 equivalent

Parameters and Characteristics. NTE Data Sheet Data Sheet. Sometimes circuits use high gain transistors where a BC547C or BC557C is neede or higher voltage ratings where the TIP31C or TIP32C is rated for 100V.


Collector−Emitter Saturation Voltage −. Even with a heap of transistor equivalents books - sometimes I had to determine polarity by tracing the circuit, and just guess a suitable replacement.

For Audio IC please check Audio IC Circuits. Audio IC Cross Reference and Circuit Applications SMD Cross Reference and Equivalent We make every effort to ensure that the material on this site is accurate, however . There is a pairs of these on each channel. Is that a better equivalent or would it . They have datasheets as well . Datasheet - production data.


Complementary power transistors. Internal schematic diagram.

Low collector-emitter saturation voltage. AND THEIR EQUIVALENTS UNDER THE LAWS. Thermal circuit equivalent Table 4. This value is subtracted from the . Even before going into a complete understanding of finding a replacement transistor it should be clear that a BIG transistor (TOhousing) can not replaced by a SMALL transistor (TOhousing). Once you understand that you can go further.


Take the spec sheets of both transistors. MHz, 1W, -A, hFE à Farnell element14. Bipolar Transistors Cross Reference INDUSTY STANDARD. MAXIMUM RATINGS: (TC=25°C). The supply current order should.


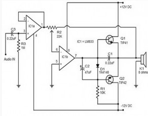
Changes of some components have been made to facilitate assembly today, using more current equivalent components. Schematic diagram Active Subwoofer Circuit. In this increasing Regulator Current or circuit, the.


The input voltage is enough I think that about 20V,. Qis BFXor Equivalent Qis BD1or Equivalent.

You may also like these .

Ingen kommentarer:

Send en kommentar

Bemærk! Kun medlemmer af denne blog kan sende kommentarer.

Thermoelectric generator module

II-VI Marlow power generation technology takes existing temperature differences to produce renewable energy for a variety of small and larg...