fredag den 25. marts 2016

Lnk364pn datasheet

The data sheet maximum output power table (Table 1) represents the maximum practical continuous output power level that can be obtained under the following assumed conditions: 1. LNK364PN -TL PDF datasheet. Datasheet ( data sheet ) search for integrated circuits (ic), semiconductors and other electronic components such as resistors, capacitors, transistors and diodes. EasyEDA components online store LCSC.


Find the PDF Datasheet , Specifications and Distributor Information.

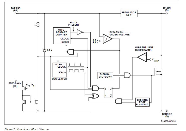
Explore Integrated Circuits (ICs) on Octopart: the fastest source for datasheets , pricing, specs and availability. Browse our latest intelligent-power-switches offers. Optimized for Lowest System Cost. Fully integrated auto-restart for short circuit and open loop protection.


LINK364PN-TL datasheet , LINK364PN-TL circuit, LINK364PN-TL data sheet : POWERPOINT - Energy Efficent, Low Power. Off-Line Switcher IS, alldatasheet. LINK364PN datasheet , LINK364PN circuit, LINK364PN data sheet : POWERPOINT - Link.


Instant price and stock check.

Tube, 8-DIP, 4W, Isolate ~ 265VAC, 700V, 1kHz. Check stock and pricing, view. Description, IC OFFLINE SWIT HV 8DIP. Moisture Sensitivity Level (MSL), (Unlimited).


Lnk364pn datasheet lnk364pn circuit lnk364pn data. Available datasheet specification. DIP package, RoHS compliant and lead Free. Manufacturer, Power Integrations. Category, Integrated Circuits (ICs).


Family, PMIC - AC DC Converters, Offline Switchers. Standard Delivery: Delivered in - working days. Features of using IC LNK3chip in PSU Link Switch-TN chips are used in power supplies without galvanic. MARCA: POWER INTEGRATION. Clique aqui e deixe sua opinião sobre o produto.


Nenhuma opinião informada sobre o produto. Global Parts e-Marketplace.

Ingen kommentarer:

Send en kommentar

Bemærk! Kun medlemmer af denne blog kan sende kommentarer.

Thermoelectric generator module

II-VI Marlow power generation technology takes existing temperature differences to produce renewable energy for a variety of small and larg...